Developing OpenVPX and SOSA-aligned systems often requires significant infrastructure before meaningful software, FPGA, or system-level validation can even begin. Engineers frequently depend on full VPX chassis, backplanes, cooling systems, and power subsystems just...
Streamlining OpenVPX Development with Flexible VPX-to-PCIe Carrier Solutions
The Programmable Network-on-Chip in AMD Versal Adaptive SoCs: Lessons from Real Designs
After years of battling routing congestion, painful timing closure, and excessive fabric resource usage in large UltraScale+ designs, the hardened Network-on-Chip (NoC) in AMD’s Versal platform stands out as a genuine architectural advancement. Instead of building a...
Understanding the ISP in AMD Versal Gen 2
What the ISP in AMD Versal Gen 2 Actually Does (and How It’s Different From Gen 1) If you’ve worked with Versal Gen 1, you already know the deal: there was no hardened ISP on the chip. If you wanted an imaging pipeline, you either built it in the programmable logic,...
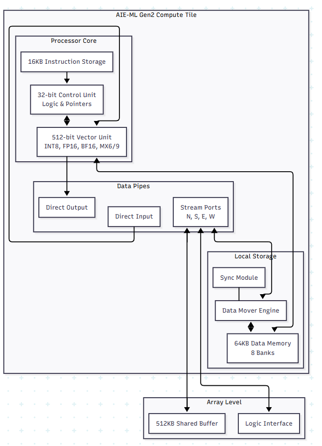
How the Versal Gen 2 AIE-ML Runs Vision LLMs
When you’re running a Vision LLM on an AMD© Versal™ AI Gen 2, the real magic happens in how the chip moves data around. It’s not just about raw math speed; it’s about making sure the processors aren’t sitting idle waiting for information. The Role...
Blind Signal Detection Using PCIe104-Jet and PCIe-RFSOC
Leveraging RFSoC and AI for Non-Cooperative Communication in Harsh Environments Introduction In the domain of signal intelligence (SIGINT), detecting and analyzing communications from non-cooperative senders presents formidable challenges. A non-cooperative sender is...
Securing the Silicon Supply Chain
We are thrilled to announce that Sundance will be presenting at the upcoming FPGA Frontrunner 2026 event. Our Chief Innovation Officer, Dr. Mans Ahmadian, will take the stage to unveil our latest work: a defense-grade secure workflow for manufacturing, testing, and...
Understanding Artificial Intelligence Part 3
Model Zoos and Ready-to-Run Models on Vitis AI Introduction to Part 3 Okay, so you’ve got the basics down in parts 1 and 2. Now let’s talk about the model zoo, it’s basically a big collection of ready-to-go AI models that people have already trained...
SIL3 and ASIL D Explained: What Functional Safety Really Means for AI Systems
When you spend enough time around life-dependent systems, one thing becomes obvious: safety isn’t a feature. It’s the foundation. If a music app crashes, it’s annoying. If a medical device fails, someone can die. Same story in a car. At highway speed, you’re trusting...
Camera Link vs. Camera Link HS: Interfaces, Connectors, and Development Platforms
Machine-vision systems often rely on standardized high-speed interfaces to transfer image data from cameras to processing hardware. Two widely used standards are Camera Link and Camera Link HS. While both are designed for deterministic, low-latency image transport,...
SundanceDSP Completes CMMC Level 2 Self-Assessment: Strengthening Trust, Security, and Mission-Critical Innovation
SundanceDSP is proud to announce that we have completed our first CMMC Level 2 Self-Assessment in accordance with DoD CMMC 2.0 requirements, meeting all applicable Level 2 assessment objectives, with senior official affirmation submitted in SPRS. A major milestone...
